merve47891.myy@gmail.com
KONYA
GEOMETRİ AKADEMİSİ
ÇOKGENLER VE ORTAYA ÇIKIŞI
HAFTA 1
HAFTA 10
HAFTA 11
HAFTA 2
HAFTA 3
HAFTA 4
HAFTA 5
HAFTA 6
HAFTA 7
HAFTA 8
HAFTA 9
KAYNAKÇA
YANG HUİ
Facebook
Twitter
YouTube
Instagram
Oturum aç
HAFTA 9
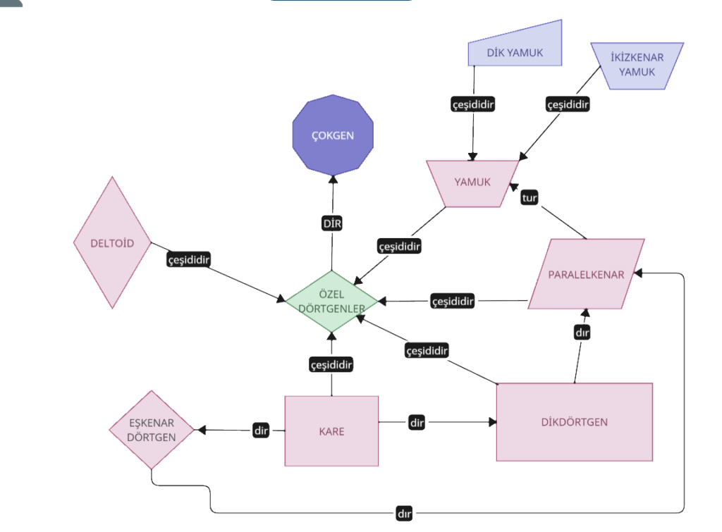
KAVRAM HARİTASI
Sayfalar:
1
2
3
4
5
6
7
8
9
10
11
12
13